热门搜索:
机场
书法家
显卡
运营商
上合组织
三叠字
首页推荐
生活常识
美味佳肴
旅游攻略
健康养生
汽车知识
数码科技
学习教育
金融财经
当前位置:
首页
>
热点资讯
越南要求日本协助建设高铁
2023-01-14
正式任命!丁宁亮相新岗位,33岁国乒世界冠军,给刘国梁一份惊喜
2023-01-14
2023铜梁奇彩梦园玉兔报新春主题活动时间、门票、攻略
2023-01-14
戴维斯全场14投7中,得到22分6篮板3助攻3抢断
2023-01-14
重庆乙类乙管后优化新冠感染患者治疗费用医疗保障相关政策
2023-01-14
泰国计划6月起征收300泰铢入境费
2023-01-14
莺歌伤缺他是最大受益者 本季打出生涯代表作 这落选秀真不得了
2023-01-14
逆转!掘金五虎85+25,伦纳德24+8,西部格局巨变,太阳岌岌可危
2023-01-14
2022年度三农人物荣誉盛典直播入口
2023-01-14
2023北京经开区2500万元新春消费券活动规则
2023-01-14
高开低走!杰伦-格林21投10中得27分 下半场拉胯6投1中仅2分
2023-01-14
2023央视网络春晚节目单发布(附直播时间)
2023-01-14
辽宁队7点30霸气官宣 冠军对决绝不手软 见证7连胜 2将刷新里程碑
2023-01-14
2023深圳锦绣中华春节潮汕风情年活动时间
2023-01-14
首钢严重内讧!疑似分成2个派别,严惩方硕、翟晓川
2023-01-14
差点多花1.51亿!湖人弃将,史上第一人!
2023-01-14
山东泰山引援有新目标,7球5助标准带刀后卫,26岁的山东籍新星
2023-01-14
2023深圳湾区超级灯会看点
2023-01-14
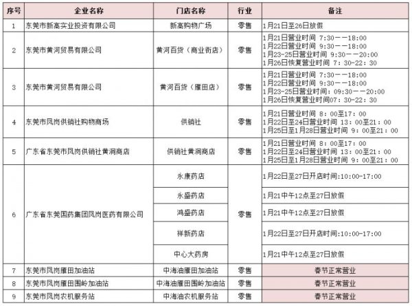
2023东莞凤岗镇春节消费券怎么领取(时间+入口)
2023-01-14
2023东莞望牛墩镇年花销售地点整理
2023-01-14
东莞桥头荷花产业园七彩花田有停车的地方吗?
2023-01-14
2023春节东莞市民乘机化妆品充电宝携带规定
2023-01-14
2022年度三农人物荣誉盛典直播时间+直播入口
2023-01-14
科尔:一哥是我们目前的第三内线 希望能有让他休息的机会
2023-01-14
全场仅一次出手!芬奇:戈贝尔的薪水是因为自己的篮板和盖帽能力
2023-01-14
83574
首页
上一页
276
277
278
279
280
281
282
283
284
285
下一页
尾页
阅读推荐
小莫溞麦mp3试听(小莫烧麦歌曲在线播放)
ippa010054水印编号(ippa010054女主角是谁)
西子TMC至尊全智太阳能测控仪操作说明书 太阳能tmc西子至尊全天候测控仪
娱乐718sx传送门(718st王大炮)
啄木鸟全部女星介绍 啄木鸟女星叫什么名字
求一个看钙片的网址 资源网站都是在哪找的?
凌憋小便上舞蹈课 体罚迟到了脱鞋打脚心
sana合集提取码(sana八部小合集)